Programmes de formation : Programme FPPDC
L’intégration dans le système de santé canadien des dentistes généralistes formés dans des programmes non agréés ailleurs dans le monde est essentielle.
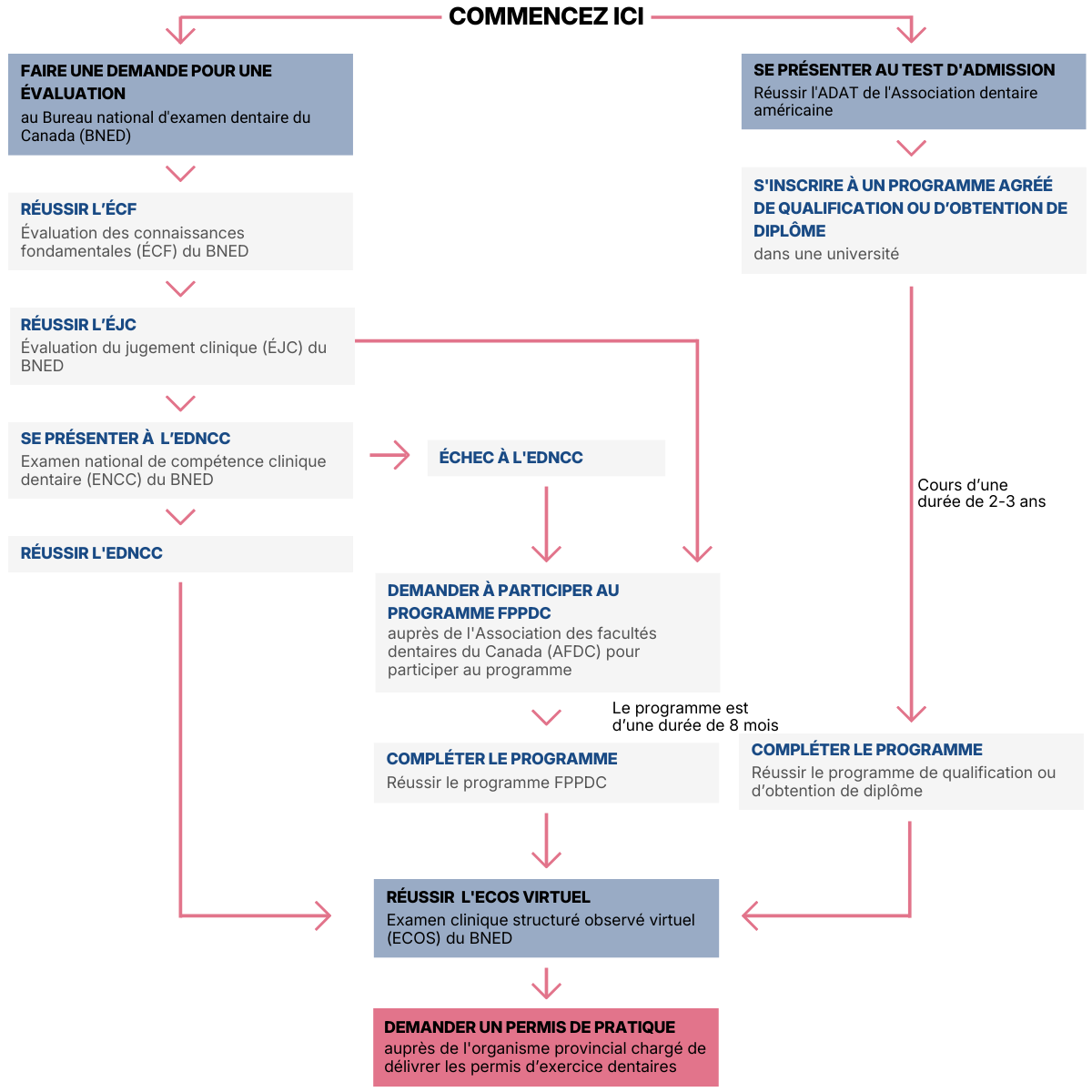
Les dentistes formés à l’étranger (DFI) qui souhaitent obtenir une autorisation d’exercer au Canada ont actuellement deux possibilités :
- Examens du Bureau national d’examen dentaire du Canada (BNED)
OU - Obtenir une place dans un programme de perfectionnement ou un programme similaire dans l’une des écoles dentaires du Canada.
Le programme “Formation passerelle de l’AFDC vers la pratique dentaire au Canada” (FPPDC) est une nouvelle troisième voie pour les DTI qui est en cours d’expérimentation et qui bénéficie d’un financement fédéral.
À propos de
L’objectif est de valider vos connaissances, vos aptitudes et vos capacités et de vous former pour développer vos compétences dans les domaines manquants du champ d’application et des normes pour un dentiste débutant au Canada. Les étudiants de ce programme ont des besoins de formation qui peuvent être satisfaits en quelques mois afin de les préparer aux examens d’autorisation d’exercer pour devenir dentiste au Canada.
*Les places sont attribuées de manière compétitive, et non dans l’ordre de réception. **Les horaires des cours varient chaque semaine.
Faits marquants
- Jusqu’à 8 mois
- 1 processus d’admission par an*
- 9 modules fondamentaux
- 4 modules individualisés (variables)
- À temps plein, jours ouvrables**
- En personne
- Jusqu’à 10 étudiants par site, selon les candidatures et la capacité d’accueil
Pourquoi étudier avec nous ?
Notre programme est soutenu par des universités et offre un parcours stratégique vers l’exercice de la dentisterie au Canada. Alors que de nombreux dentistes formés à l’étranger (DFE) doivent encore passer l’EDNCC, notre programme de huit mois offre un nouveau parcours vers l’obtention du permis d’exercer pour les DFE vers l’ECOS* virtuel.
Ce programme n’est ni un cours de préparation aux examens ni un programme de recertification. Il s’agit plutôt d’un programme de huit mois qui s’appuie sur vos compétences existantes et comble les lacunes requises pour exercer au Canada. En choisissant cette voie, vous pouvez réduire le temps nécessaire à l’obtention de votre licence par rapport à un programme traditionnel de recertification** de deux à trois ans, tout en continuant à bénéficier de la formation dispensée par les experts universitaires en la matière.
| FPPDC | Programmes de qualification ou d’obtention de diplôme* | Programmes de préparation aux examens | |
| Diplôme DDS/DMD | Non | Oui | Non |
| Formation clinique | Oui | Étendu | Non |
| Préparation à la pratique au Canada | Oui | Oui | Non |
| Nécessité de passer l’EDNCC | Non | Non | Oui |
| Coût | $$ | $$$ | $$ |
| Durée | 8 mois | 2 à 3 ans | Variable |
** Les autres noms des programmes de recertification de trois ans sont les suivants : programme avancé de doctorat en chirurgie dentaire, programme international de diplôme dentaire/de dentiste, programme avancé, programme avancé de DMD pour les dentistes formés à l’étranger, programme de qualification de doctorat en chirurgie dentaire.
L’avenir du programme
Le projet a débuté en 2024 et se poursuivra jusqu’en janvier 2028. Les deux premières années seront consacrées à l’élaboration de tous les éléments du programme, et les troisième et quatrième années seront consacrées à l’essai et à l’évaluation du programme pilote à deux reprises dans trois écoles dentaires du site pilote.
Permis d’exercer après l’obtention du diplôme
Parcours simplifié vers l’obtention du permis d’exercice
Les candidats qui termineront le programme PFPPDC pour la cohorte 2026–2027 et les suivantes ne seront plus tenus de passer l’examen EDNCC. Ils pourront plutôt passer directement à l’examen ECOS virtuel du Bureau national d’examen dentaire du Canada (BNED), puis demander un permis d’exercice de la dentisterie au Canada.
Webinaire d’information
En janvier 2026, les responsables du projet ont organisé des webinaires d’information.
Coûts du programme
Les frais pour la cohorte 2026-2027 sont les suivants.
Coûts d’application
| Application* | $500 |
| Évaluation préalable à l’entrée sur le territoire | $1,000 |
| Dépôt du programme** | $3,000 |
*Comprend une évaluation linguistique post-candidature et de multiples mini-entretiens.
**Crédité pour les frais de scolarité.
Coûts du programme
| Frais de scolarité | $30,000 |
Remarques
- Les frais non pédagogiques sont fixés par le bureau du registraire des différentes universités.
- Les coûts pour les instruments et le matériel sont inclus dans les frais de la pré-évaluation et les frais de scolarité.
- Ce programme est financé en partie par le Programme de reconnaissance des diplômes étrangers du gouvernement du Canada.
- Vous pouvez être amené à payer des frais supplémentaires
- Vérification du casier judiciaire dans le cadre de la procédure de candidature
- Frais de voyage pour se rendre à l’évaluation préalable à l’entrée et en revenir
- Frais de logement et de subsistance liés à la réinstallation sur le lieu du programme, si vous êtes sélectionné pour le programme
Microcrédits spécifiques aux dentistes formés à l’étranger
Il existe des options de prêts privés destinés aux immigrants qualifiés et aux réfugiés qui permettent de couvrir les dépenses liées au programme de formation passerelle de l’AFDC vers la pratique dentaire au Canada :
- Prêts pouvant atteindre 15 000 $
- Un financement supplémentaire provenant de la banque CIBC pourrait être disponible
Les microcrédits peuvent couvrir les coûts admissibles liés à l’obtention de votre permis d’exercice, y compris les frais d’examen, les cours de formation ou de transition, les évaluations de qualifications, les livres et le matériel pédagogique, les allocations de subsistance et autres dépenses. Le remboursement est obligatoire.
Conditions d’admission
Consultez les informations relatives aux admissions pour connaître les dates limites, les conditions d’admission, la sélection des candidats, le coût des programmes et bien plus encore. Tous les candidats sont en compétition ouverte pour les places disponibles. Les places ne sont pas attribuées dans l’ordre de réception des candidatures.
