Training Programs: BTDPC Program
The integration of general dentists trained in non-accredited programs elsewhere in the world into the Canadian health-care system is essential.
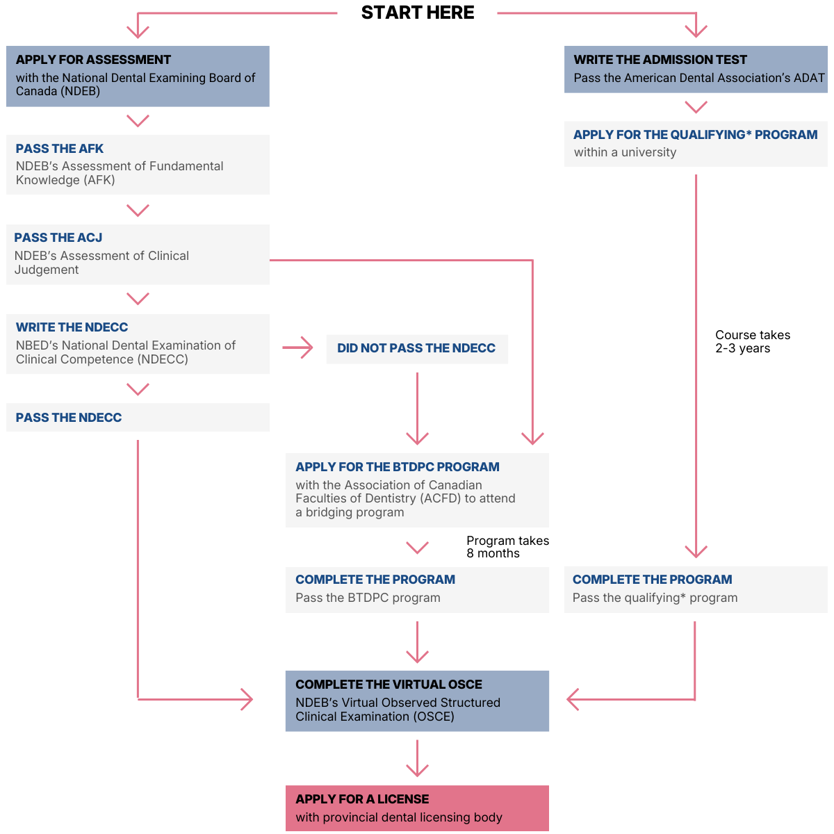
Internationally trained dentists (ITDs) seeking a license to practice in Canada currently have two paths:
- National Dental Examining Board of Canada (NDEB) exams
OR - Obtaining a place in an advanced-standing or similar program in one of Canada’s dental schools
The Bridge Training to Dental Practice in Canada program (BTDPC) is a new third pathway for ITDs being tested, supported by federal funding.
About
The goal is to validate your knowledge, skills and abilities and provide training to build your competence in the missing areas of scope and standards for a beginning dentist in Canada. Students in this program have training needs that can be addressed in a few months to prepare them for licensure exams to become a dentist in Canada.
*Seats are awarded competitively, not in the order received. **Class schedules vary each week.
Key facts
- Up to 8 months
- 1 intake of students per year*
- 9 core modules
- 4 individualised modules (will vary)
- Full-time, weekdays**
- In-person
- Up to 10 students per site
Why Study With Us?
Our program is university-backed and offers a strategic pathway towards practising dentistry in Canada. While many internationally trained dentists have yet to pass the NDECC, our eight-month curriculum provides a new licensure pathway for ITD to the virtual OSCE*.
This program is not a test-prep course or a degree-recertifying program; rather, it is an 8-month program that takes your existing expertise and fills in the missing competencies required for Canadian practice. By choosing this pathway, you can reduce the time to licensure compared to a traditional two to three-year degree recertification** program, while still getting your training from the university subject matter experts.
| BTDPC | Qualifying* programs | Test prep programs | |
| DDS/DMD degree granting | No | Yes | No |
| Clinical training | Yes | Extensive | No |
| Preparation for practice in Canada | Yes | Yes | No |
| Need to pass the NDECC | No | No | Yes |
| Cost | $$ | $$$ | $$ |
| Duration | 8 months | 2–3 years | Varies |
Beyond technical skills, this program prioritises training you on the specific nuances of the Canadian health-care environment by focusing on cultural competency, patient care standards, and the essential human skills required to thrive in a local practice. This contextualising approach makes you a highly employable professional with a distinct competitive advantage when seeking employment.
** Alternative names of the three-year degree recertification programs include: doctor of dental surgery advanced placement program, international dental/dentist degree program, advanced standing program, DMD advanced standing for foreign training dentists, doctor of dental surgery qualifying program.
Future of the Program
The project started in 2024 and will run through January 2028. The first two years will involve developing all elements of the program, and the third and fourth years will involve testing and evaluating the pilot program twice at three pilot site dental schools.
Licensure After Completion
Streamlined Path to Licensure
Trainees who complete the BTDPC program for the 2026–2027 cohort and afterwards will no longer be required to write the NDECC. Instead, trainees will be eligible to move directly to the Virtual OSCE with the National Dental Examining Board of Canada (NDEB), and then apply for licensure to practice dentistry in Canada.
Information Webinar
In January 2026, the project team held informational webinars.
Program Costs
Fees for the 2026–2027 cohort are as follows.
Application Costs
| Application* | $500 |
| Pre-entry assessment | $1,000 |
| Program deposit** | $3,000 |
*Includes post-application language assessment and multiple mini interviews.
**Credited towards tuition.
Program Costs
| Tuition | $30,000 |
Notes
- Non-instructional fees are set by the various schools’ Office of the Registrar
- Instruments and materials are included in the pre-entry assessment and tuition costs
- This program is funded in part by the Government of Canada’s Foreign Credential Recognition Program
- You may need to pay additional fees
- Conducting a criminal record check for the application process
- Fees for and related to travelling to and from the pre-entry assessment
- Housing and living costs for relocating to a program location, should you be selected for the program
Microloans specific to internationally trained dentists
There are private loan options available to skilled immigrants and refugees that help with expenses related to the BDTPC program:
- Loans of up to $15,000
- Additional funding from CIBC may be available
The microloans can cover eligible costs in relation to obtaining your license, including exam fees, training or bridging courses, qualification assessments, books and course materials, living allowances and other expenses. Repayment is required.
Admission Requirements
See admissions information for deadlines, admission requirements, admission selection, program costs and more. All applicants are in open competition for the available seats. Seats are not filled in the order applications are received.
